登录注册 退出
  • 首页

  • 网络众筹

  • 爱心榜单

  • 信息公开

    • 财务会计报告
    • 年度工作报告
    • 收支明细
    • 公示公开
  • 公益基金

  • 慈善项目

  • 新闻资讯

    • 基金动态
    • 机构动态
    • 媒体报道
    • 图片新闻
    • 慈善资讯
    • 视频新闻
    • 政策法规
  • 机构介绍

    • 总会介绍
    • 总会制度
    • 机构章程
    • 组织架构
    • 机构荣誉
    • 机构资质
    • 总会事记
    • 联系我们
    • 捐赠方式

→ 信息公开

  • 财务会计报告
  • 年度工作报告
  • 收支明细
  • 公示公开

扫一扫关注微信公众号

最新项目更多>>

  • 非定向捐赠

    已筹款:¥1319.44
  • “幸福家园”村社互助项目

    已筹款:¥0.00

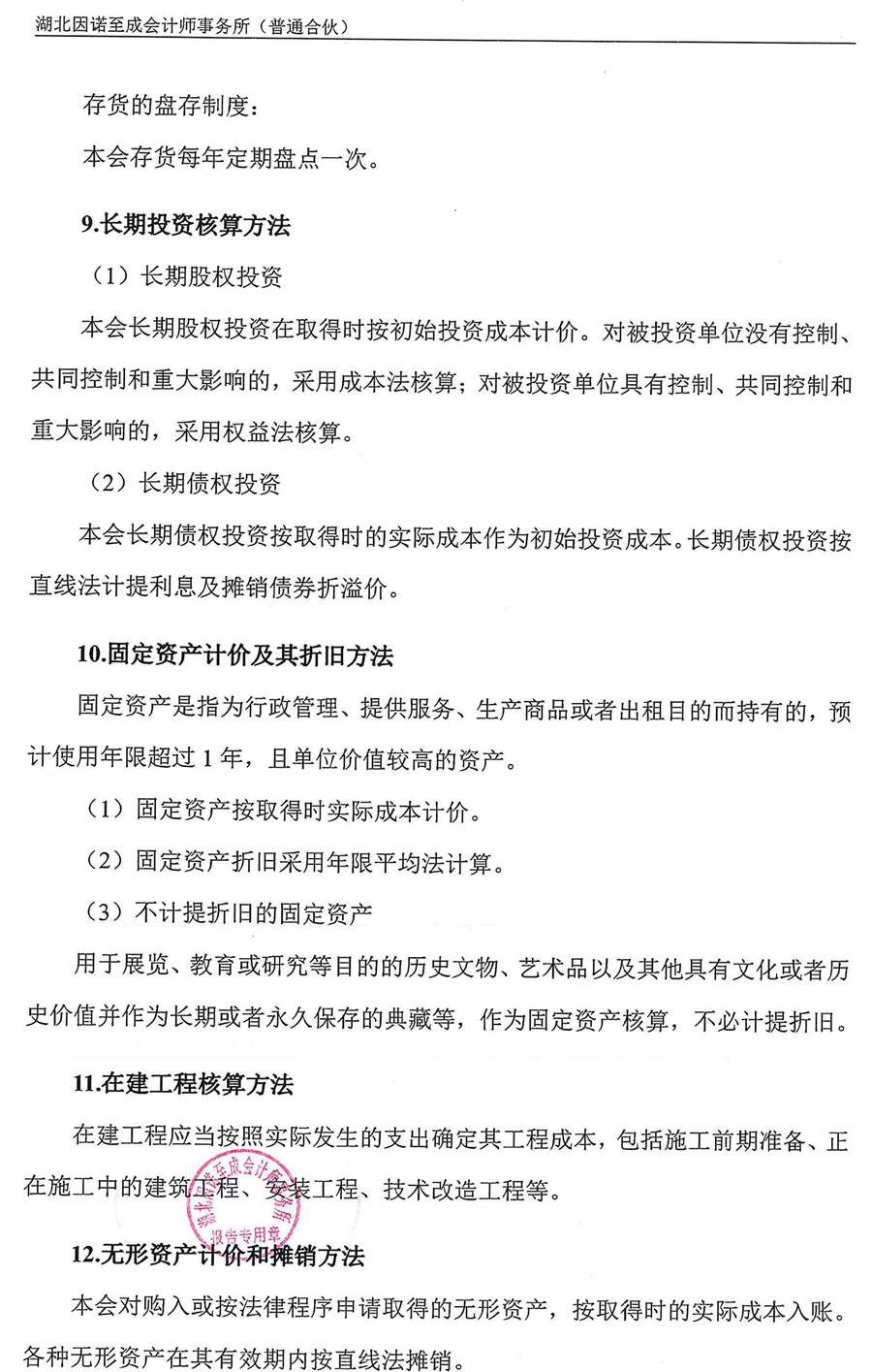
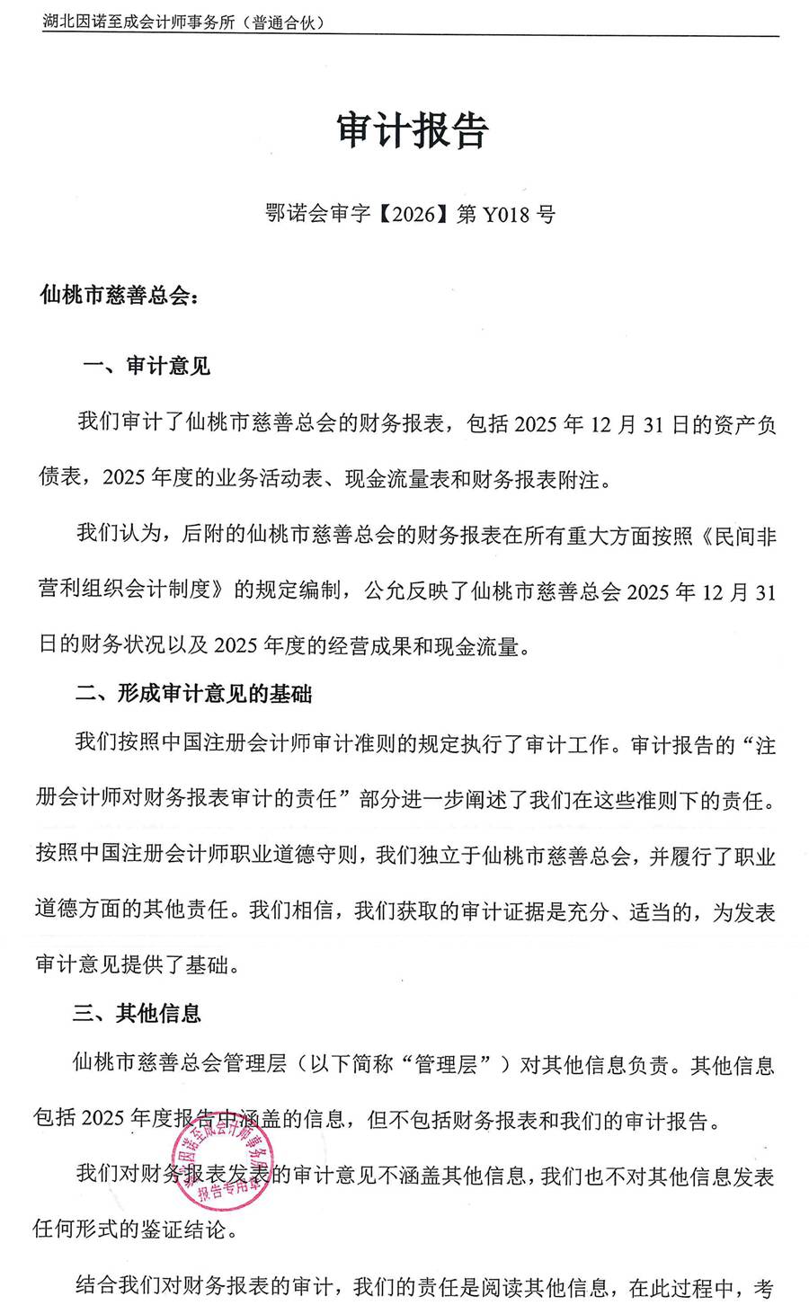
仙桃市慈善总会 2025年度审计报告

2026-04-02 16:16

1.jpg2.jpg3.jpg4.jpg5.jpg6.jpg7.jpg8.jpg9.jpg10.jpg11.jpg12.jpg13.jpg14.jpg15.jpg16.jpg17.jpg18.jpg19.jpg20.jpg21.jpg22.jpg23.jpg24.jpg25.jpg26.jpg27.jpg28.jpg29.jpg30.jpg31.jpg32.jpg33.jpg

仙桃市市慈善总会  

地址:仙桃市沙嘴街道沔州大道中段9号(仙桃行政中区(西)6号A栋603室)

联系电话:0728—8237098

技术支持:北京厚普聚益科技有限公司

微信扫一扫,关注我们